Новости
Задача 25 из ОГЭ-2024. Три способа решения

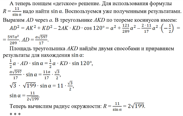
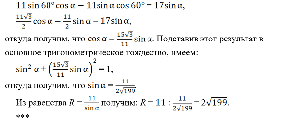
Рассмотрим решение геометрической задачи, в которой могут помешать «лишние» знания: тут можно увидеть пересекающиеся хорды, вписанный четырёхугольник, а потом замучиться применять теоремы, с ними связанные. Мы пойдём другим путём. Итак, задача из сборника [1].
Используемая литература
1. ЕГЭ. Математика. Профильный уровень : типовые экзаменационные варианты : 36 вариантов / под. Ред. И. В. Ященко. Москва : Издательство «Национальное образование», 2024.
