Упростим решение задачи Софьи Ковалевской

На канале Валерия Казакова Наглядная геометрия разобрали решение задачи Софьи Ковалевской.
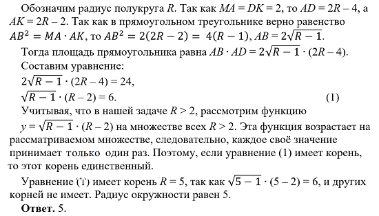
1. Дан полукруг, в него вписан прямоугольник ABCD площадью 24, MK — диаметр, MA = 2 (см. рис. выше). Найдите радиус этого полукруга.
На канале показано обоснованное решение задачи. Вот итоговый кадр решения.
Источник. Задача Ковалевской! | Наглядная геометрия. https://dzen.ru/video/watch/67aedacd537dd17c99d38e9f
В предложенном решении используются два неизвестных и решается уравнение третьей степени. А мы обойдёмся одним неизвестным и не будем решать уравнение третьей степени.
Решение. Построим отрезки MB и BK. Так как вписанный угол MBK опирается на диаметр полукруга, то он прямой. Треугольник MBK прямоугольный.
В обычном классе наше решение будет вполне понятным и полезным в плане примера использования возрастания функции. Возрастание функции понятно интуитивно — с увеличением значений R значения y увеличиваются.
А доказательство возрастания функции по определению — это отдельная задача. Приведём это доказательство.
