Решаем задачу читателя канала Наблюдатель
Под заметкой по математике, которые на канале мало кто читает, появилась задача, заданная сыну читателя. С неё начинаем рубрику «Задачи по заявкам читателей».
Ссылка на статью.
А это задача.
Перевожу на русский язык.
1. В четырёхугольнике ABCD углы B и D прямые, AB = BC, BE — перпендикуляр к AD, BE = 5 см. Найдите площадь четырёхугольника ABCD.
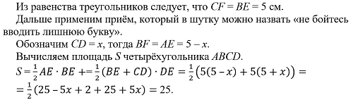
Решение. Выполним дополнительное построение. Первое, что приходит в голову: проведём CF⊥BE. Треугольники ABE и BCF равны по гипотенузе и острому углу, так как их гипотенузы равны по условию, углы, отмеченные зелёным цветом равны (каждый из них с углом CBE составляет в сумме 90°).
Как видим, значение x находить не потребовалось.
Решение получится короче, если догадаться построить треугольник BCF вне данного четырёхугольника ABCD.
Равенство треугольников BCF и ABE доказывается аналогично, их площади равны, поэтому площадь четырёхугольника ABCD равна площади квадрата со стороной 5 см и равна 25 кв. см.
Ответ. 25 кв. см.
Это второе решение предложил наш читатель.
Вопрос только в том, знает ли на момент решения задачи ученик про поворот.
Всем спасибо.
