Новости
Неравенства с модулями по заявкам «радиослушателей». Продолжение

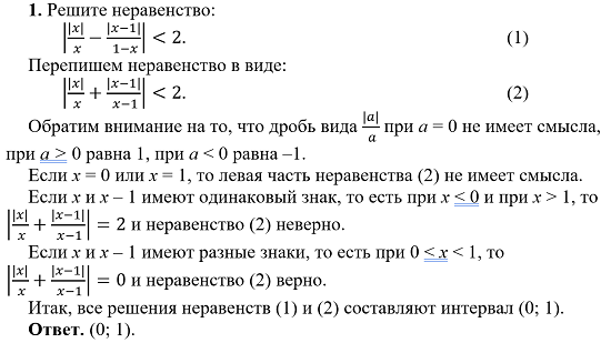
Развивая мысль предыдущей публикации о решении неравенств с модулями, в которой мы решали неравенства на каждом промежутке, на котором выражения, стоящие под знаком модуля, сохраняли знак, рассмотрим пару заданий, которые тоже можно решать, терпеливо перебирая все промежутки значений неизвестного. А можно эти задачи решить проще.
